myKSU
系統登入
登入帳號
忘記密碼
查詢帳號
課程跨部加退選暨收退費管理系統
操作說明文件
說明文件
系統功能概覽
崑山科技大學課程跨部加退選學生操作說明
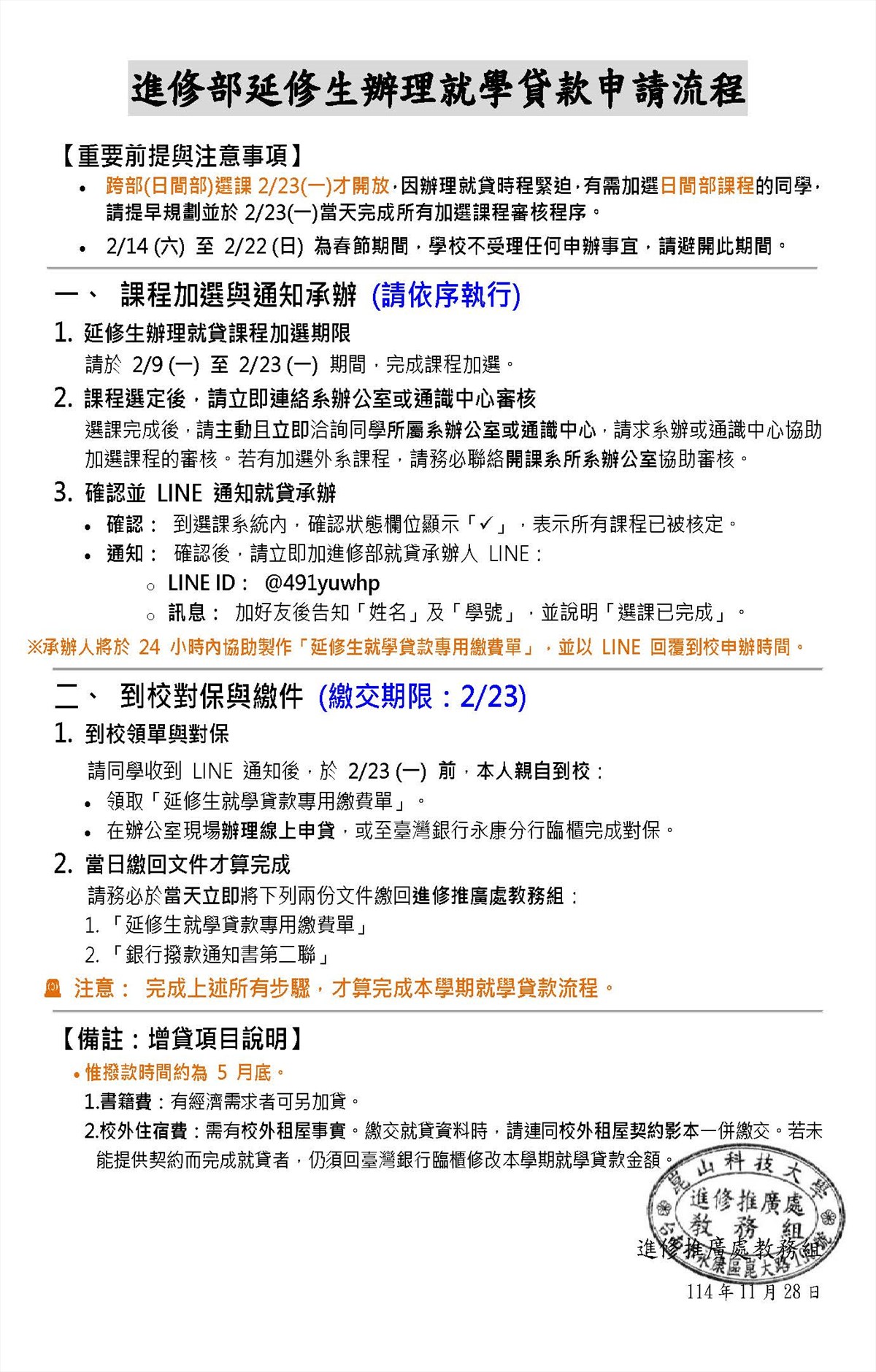
進修部延修生欲辦理就學貸款申請流程
進修部減免生、弱勢助學補助生、就貸生選課前重要注意事項
114學年度第2學期進修部延修生欲辦理就學貸款者,請詳閱:
114-2進修部延修生欲申辦就學貸款流程